5. týždeň

Blender Lab 1

Sťahovanie, inštalácia a práca s Blenderom

O čom je lab

Na tomto cvičení sa zoznámite s prostredím Blendera a naučíte sa pracovať s jeho základnými funkciami. Budete vytvárať assety, ktoré neskôr využijete pri VFX časti Unity, a ěste dalšie assety ktoré obohatia scénu.

Cieľ

  1. Sťiahnutie a inštalácia Blenderu.
  2. Zoznámenie sa s prostredím.
  3. Vytváranie assetov pomocou rôznych nástrojov.

Postup

Krok 1: Sťiahnutie a inštalácia Blenderu

Minimálne požiadavky na systém pre Windows:

  • OS: Windows 8.1 (64-bit)
  • CPU: 4 jadrá s podporou SSE 4.2
  • RAM: 8 GB
  • GPU: 2 GB VRAM s OpenGL 4.3

Minimálne požiadavky na systém pre macOS:

  • OS: macOS 11.2 (Big Sur)
  • CPU: Apple Silicon alebo Intel
  • RAM: 8 GB
  • GPU: GPU s Metal 2.2

Minimálne požiadavky na systém pre Linux:

  • OS: Distribúcia s glibc 2.28 alebo novšou (64-bit)
  • CPU: 4 jadrá s podporou SSE 4.2
  • RAM: 8 GB
  • GPU: 2 GB VRAM s OpenGL 4.3

Poznámka

Blender je náročný na grafickú kartu a pri väčších projektoch minimálne požiadavky nebudú postačujúce.

Blender si môžete stiahnuť tu z oficiálnej webovej stránky alebo nájsť software na Steam.

Po dokončení inštalácie môžete softvér spustiť.

Krok 2: Zoznámenie sa s prostredím

Po otvorení softvéru by mala vaša obrazovka vyzerať takto.

Prostredie
Obr. 1: Prostredie

Na prvý pohľad môže byť množstvo možností strašidelné. Uvedomte si však, že nebudete používať všetko. Blender je výkonný nástroj, ktorý zvládne množstvo úloh. Ak sa zameriavate iba na tvorbu assetov, nebudete potrebovať celý softvér.

Na pohyb kamery môžete použiť panel v pravom hornom rohu obrazovky.

Nástroje kamery
Obr. 2: Nástroje kamery

Pozostáva z 5 prvkov:

  • 3D manipulačný widget (tiež známy ako Gizmo): umožňuje pohyby okolo príslušných os
  • Priblíženie: približuje a odďaľuje pohľad
  • Ruka: posúva zobrazenie
  • Prepínač kamery: zobrazuje pohľad kamery

Poznámka

Iba objekty viditeľné v pohľade kamery budú vyrenderované vo finálnom obrázku. Obrázky môžete renderovať v paneli s ponukou v ľavom hornom rohu alebo pomocou klávesovej skratky "F12".

  • Projekcia mriežky: prepína medzi perspektívnym a ortografickým režimom

Na ovládanie kamery môžete taktiež použiť aj klávesové skratky:

  • MMB (stredné tlačítko myši): otáčanie pohľadu po orbite
  • Koliesko myši (Posúvanie): priblíženie a oddialenie v pevnom kroku
  • CTRL + MMB: plynulé priblíženie a oddialenie
  • SHIFT + MMB: posúva zobrazenie
  • Numpad 0: pohľad z kamery
  • Numpad "." (bodka): priblíženie na vybraný objekt (užitočné pre nastavenie ideálnej vzdialenosti na otáčanie)

Úloha 2.1

Prezrite si rozhranie a pohybujte sa v ňom.

Ďalšie užitočné klávesové skratky:

  • SHIFT + A: pridanie objektu alebo uzla
  • G: posun vybraného objektu/objektov, hrán, bodov, atď...
  • S: zmena mierky vybraného objektu/objektov, hrán, bodov, atď...
  • R: otáčenie vybraného objektu/objektov...
  • (G,S,R) potom X/Y/Z: príslušná operácia bude vykonaná na danej osi
  • SHIFT + D: duplikovanie vybraného objektu/objektov...
  • H: skrytie vybraného objektu/objektov...
  • ALT + H: odkrytie všetkých objektov
  • TAB: prepnutie medzi editačným a objektovým módom
  • A: zvoliť všetky objekty v režime objektov, body v režime úprav
  • E: extrakcia (vytláčanie) vrcholov
  • N: zobraziť vlastnosti objektu
  • T: zobraziť/skryť ľavý panel nástrojov
  • CTRL + J: spojiť objekty do jedného - nastaviť nadradený
  • CTRL + B: skosenie hrán
  • CTRL + R: vystrihnúť objekt

Poznámka

Skratiek je oveľa viac. Tieto som využíval pri tvorbe assetov najčastejšie.

Úloha 2.2

Pochopenie rozdelenia oblastí v Blenderi.

Prostredie Blendera pozostáva z častí nazývaných regióny.

Regióny
Obr. 3: Regióny

Oblasti, ktoré budeme používať najčastejšie, sú zvýraznené na obrázku vyššie.

  1. Hlavné zobrazenie (Zelené): Je to najvýraznejšia časť editora, väčšinu času v Blenderi strávite práve v tejto oblasti.
  2. Panel nástrojov (Modré): Obsahuje súbor nástrojov na interakciu s objektmi.
  3. Panel poslednej operácie (Ružové): Táto oblasť sa zobrazí iba po pridaní objektu a zmizne po jeho odznačení. Slúži na „finálne“ úpravy (napr. pridanie vrcholov).
  4. Prvky scény (Červené): Zobrazuje hierarchiu objektov nachádzajúcich sa v scéne.
  5. Sekcia vlastnosti (Oranžové): Obsahuje rôzne nastavenia súvisiace s vybraným objektom, ako je farba, modifikátory a ďalšie.

Poznámka

Klávesové skratky v Blenderi fungujú na základe polohy kurzora myši. Ak je váš kurzor v hlavnom zobrazení pri pridávaní nového objektu (SHIFT + A), správa sa to podľa očakávania. Ak je však kurzor nad panelom prvkov scény a stlačíte (SHIFT + A), namiesto pridania objektu sa rozbalí alebo zabalí strom prvkov.

Krok 3: Vytváranie assetov! (low poly snowflake)

V tomto návode si ukážeme, ako vytvoriť snehovú vločku. Keďže týchto vločiek bude v scéne veľa, táto vločka bude málo detailná.

Úloha 3.1

Vytvorte kocku, ak ju tam nemáte.

Naša vločka bude jednoduchý symbol „+“, pretože bude použitá vo veľkom počte a mala by byť výpočtovo nenáročná.

Vytvorenie kocky
Obr. 4: Vytvorenie kocky

Poznámka

Kocku vytvoríte klávesovou skratkou "Shift + A".

Interaktívne módy
Obr. 5: Interaktívne módy

Ak chceme editovať objekt, musíme si ho označiť a vstúpiť do editačného módu, ako je vidieť na obrázku, alebo tlačidlom "TAB".

Poznámka

Objekt musí byť označený, aby nástroj vedel, ktorý objekt chceme editovať. Na ňom sa potom budú vykonávať zmeny, s ostatnými objektami nevieme interagovať.

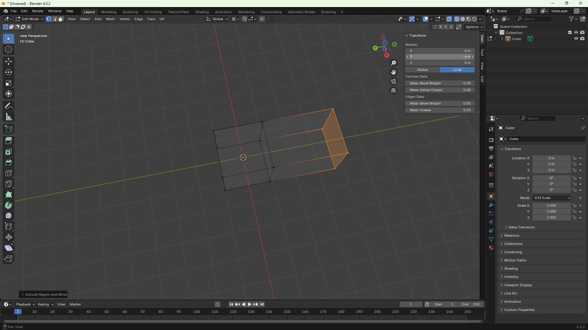
Následne označíme 4 body (vertices) na kocke a tlačidlom "E" ich vytlačíme. Označiť body vieme držaním tlačidla "SHIFT" a manuálnym označením bodov alebo držaním ľavého tlačidla a pohybom myšou.

Prepnutím do "Wireframe" zobrazenia sa uľahčí práca s označovaním bodov.

Wireframe zobrazenie
Obr. 6: Wireframe zobrazenie

Poznámka

Ak ste omylom označili bod, ktorý ste nechceli, tak držaním tlačidla "CTRL" a následným označením nežiadúceho bodu sa označenie zruší.

Vytláčanie vrcholov
Obr. 7: Vytláčanie vrcholov

Dĺžku každého vytlačeného útvaru si môžeme zvoliť ľubovoľnú, ale na každej strane by to mala byť rovnaká hodnota, aby bol objekt symetrický. Tieto operácie robíme vo vlastnostiach objektu. Ak vám toto okno chýba, zobraziť sa dá klávesovou skratkou "N".

Hotový objekt
Obr. 8: Hotový objekt

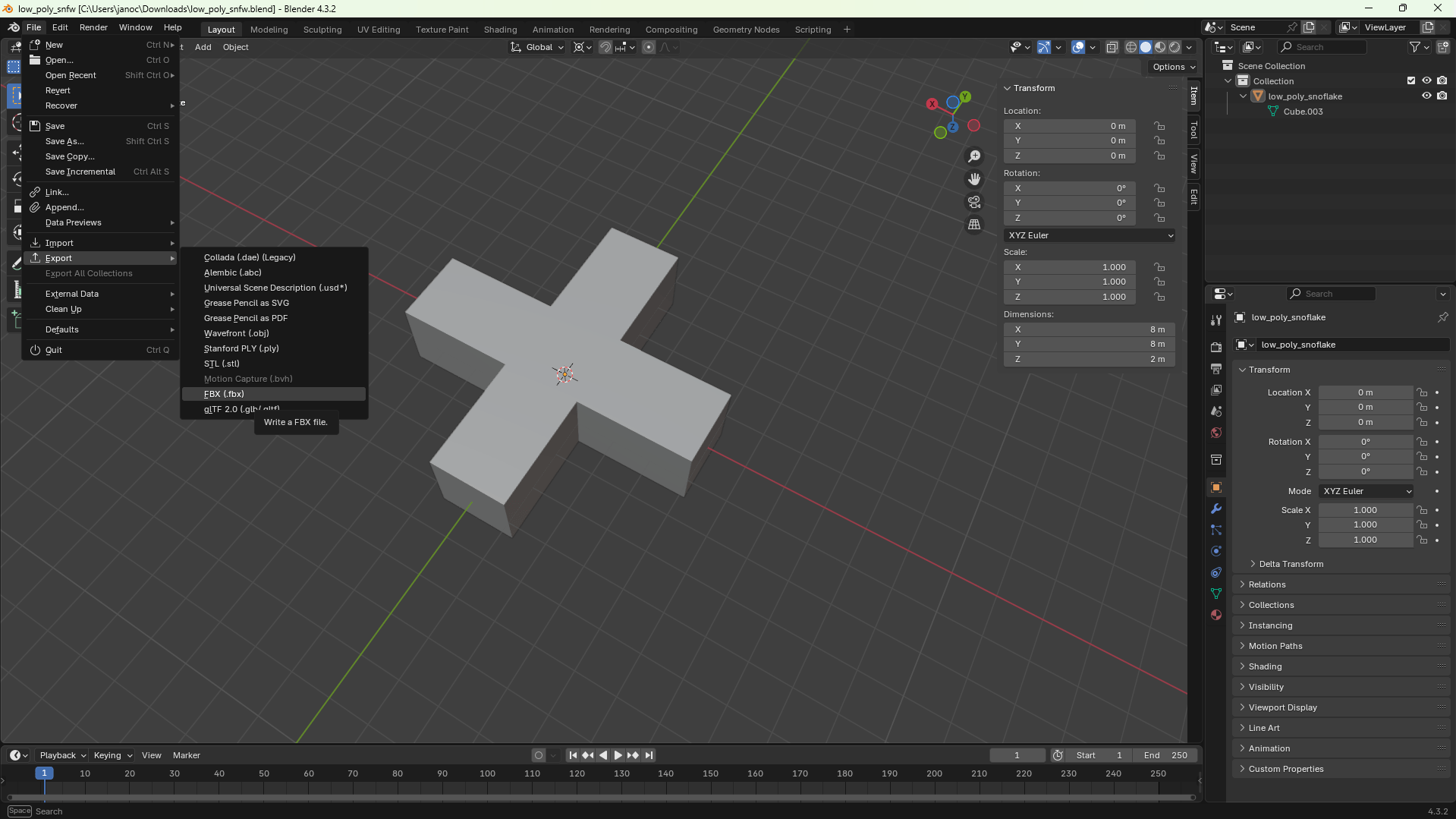
Po vytvorení objektu si ho môžeme v prvkách scény premenovať. Pred exportovaním si objekt označíme v objektovom móde a následne objekt vyexportujeme ako FBX (from Filmbox) súbor. (Fungovať budú aj .obj, .gltf a .glb)

Exportovanie objektu
Obr. 9: Exportovanie objektu

Upozornenie

Nezabudnite si pri exporte nastaviť správne nastavenia, v našom prípade ide o "Mesh" a chceme exportovať iba označené objekty.

Exportovanie objektu
Obr. 10: Exportovanie objektu

Krok 4: Vytváranie assetov! (More detailed snowflake)

V tomto návode si ukážeme, ako vytvoriť snehovú vločku. Táto vločka sa bude používať pri kamere, resp. hráčovi, to znamená, že bude viditeľná z blízka. Vločiek už bude menej, takže tieto môžu byť viac detailné.

Klávesovou skratkou "SHIFT + A" pridáme nový objekt do scény, teraz budeme chcieť pracovať s cylindrom.

Pridanie cylindra
Obr. 11: Pridanie cylindra

Po vytvorení objektu sa vám otvorí takéto okno:

Panel poslednej operácie
Obr. 12: Panel poslednej operácie

Poznámka

Toto je panel poslednej operácie, v ňom sa vykonávajú finálne úpravy na objekte. Po odkliknutí od objektu sa táto možnosť už nezobrazí.

V tomto paneli si upravíme hrany cylindra na 6.

Panel poslednej operácie
Obr. 13: Panel poslednej operácie

Teraz začneme vykonávať editačné zmeny na objekte. Znova je potrebné prejsť do editačného módu pre tieto úpravy. V ňom si teraz zvolíme možnosť označovania faces namiesto bodov, toto nám umožní označovať rovno tvary objektu namiesto manuálneho označovania bodov.

Face select
Obr. 14: Face select

Označovaním stien pomocou myšky a držaním klávesy "SHIFT", si označíme celý obvod cylindra.

Poznámka

Táto vec sa dá dosiahnuť aj podržaním "ALT + LMB" na hrane, ktorá rozdeľuje steny vertikálne.

Face select
Obr. 15: Face select

Či ste zvolili možnosť manuálneho označovania alebo automatického označenia obvodu, mali by ste mať označený celý obvod. Teraz stlačením "ALT + E" sa nám otvorí okno s možnými spôsobmi extrúzie. Zvolíme si možnosť "Extrude individual faces". Po zvolení možnosti môžeme vytláčať.

Funkcia extrude
Obr. 16: Funkcia extrude

Počas toho, ako vytláčame steny z objektu, si môžeme všimnúť v ľavom hornom rohu dĺžku, aký dlhý je vytlačený segment. Pre tieto účely skúste vytlačiť steny dlhé "2m".

Dĺžka vytláčania
Obr. 17: Dĺžka vytláčania

Po vytlačení by objekt mal vyzerať nejako takto.

Stav objekta
Obr. 18: Stav objekta

Úloha 4.1

Vytlačte steny ešte 2-krát. Obe extrúzie by mali byť v dĺžke "1m".

Ak ste urobili úlohu, mali by ste dostať nasledujúci tvar.

Stav objekta po úlohe
Obr. 19: Stav objekta po úlohe

V tomto štádiu to veľmi nereprezentuje vločku, musíme jej dať nejakú "hĺbku". Vločke pridáme vetvy, ktoré jej budú pridávať tvar. V tejto chvíli nám "ALT + LMB" nepomôže, musíme si označiť všetky tvary manuálne. Držaním "SHIFT" označíme všetky tvary v obvode a následne ich rovnakým spôsobom aj vytlačíme pomocou "Extrude individual faces", rovnako ako v predošlých krokoch. Dĺžka hrán je ľubovoľná, ja som si ale zvolil "0,75m". Na konci by sme mali dostať niečo takéto.

Dodanie vetiev pre vločku
Obr. 20: Dodanie vetiev pre vločku

Teraz síce máme vločku, ktorá je detailnejšia, ale je veľmi plochá, nevyzerá úplne kompletne. Pre jednoduché vylepšenie môžeme trocha upraviť konce vločky. Prejdeme do wireframe modelu vločky a pomocou numerickej klávesnice vieme zmeniť pohľad na pohľad zhora.

Poznámka

1 = Y os
3 = X os
7 = Z os
9 = opačný pohľad

Poznámka

Ak nemáte numerickú klávesnicu, môžete kliknúť na os v gizme v pravom hornom rohu. Ten vám bude upravovať pohľad kamery presne podľa príslušnej osi.

Ďalej začneme označovať strany, na ktorých potom budeme vykonávať funkciu škálovania. Označíme si všetky konce vločky, ako je znázornené na obrázku. Nemusíte mať v označovacom okne celú stenu, bodka reprezentuje to, čo musí byť zahrnuté, aby bola stena označená.

Označovanie stien
Obr. 21: Označovanie stien

Teraz je čas na zmenšenie týchto segmentov, stlačením "S + (príslušná os X/Y/Z)" sa bude vykonávať zmena mierky len na tejto osi. Je to kvôli tomu, že ak by sme písmeno príslušnej osi nestlačili, tak by sa zmenšila časť vločky vo všetkých rozmeroch. Na obrázku je znázornené, že vločka leží na osiach "Y (zelená)" a "X (červená)", tým pádom teda stlačím "S + Z" a následne škálujem časti objektu do chcenej veľkosti.

Zmenšovanie koncov vločky
Obr. 22: Zmenšovanie koncov vločky

Po úspešnom škálovaní by sme mali dostať niečo takéto:

stav vločky po škálovaní
Obr. 23: stav vločky po škálovaní

Ak chceme pridať ešte väčší detail s minimálnou snahou, vieme použiť aj "modifikácie". Kliknutím na tlačidlo modifikácií sa vám otvorí takéto okno.

Poznámka

Je potrebné mať označenú vločku.

Modifikácie
Obr. 24: Modifikácie

Kliknutím na plus pridám ďalšie modifikácie, nás bude zaujímať modifikácia s názvom "subdivision surface", ktorá sa nachádza pod "add_modifier/generate/subdivision_surface".

Modifikátor subdivision surface
Obr. 25: Modifikátor subdivision surface

Toto automaticky nastaví silu modifikátora na 1, väčšiu ani nebudeme potrebovať, aby to nebolo náročné pre počítač z dôvodu veľkého množstva polygónov. Keďže tento objekt bude volaný v efekte sneženia veľmi rýchlo, by sa to nazbieralo.

Poznámka

Ak chcete, nemusíte používať modifikátor vôbec, aby ste si nezaťažovali príliš počítač.

Finálna verzia by mala vyzerať nejako takto:

Finálna vločka
Obr. 26: Finálna vločka

V ďalšom kroku si so základnými operáciami vyhotovíme strom, ktorý budeme v rámci Unity používať ako model pre Paint Trees funkcionalitu. Pozrieme sa aj na rôzne nastavenia exportu, aké problémy môžu nastať a ako poznať, ktoré nastavenia pri exporte skutočne potrebujem a ktoré nie.

Model, ktorý si v tomto cvičení vytvoríme, predstavuje jednoduchý low-poly strom určený na použitie v hernom prostredí. Cieľom nie je realistické spracovanie, ale optimalizovaný model vhodný na hromadné použitie pomocou funkcionality Paint Trees v Unity.

Pri práci s materiálmi v Blenderi je potrebné počítať s tým, že ich nastavenia sa do Unity prenášajú len čiastočne a finálny vzhľad objektu (farby, odlesky, tieňovanie) sa často dolaďuje až pomocou shaderov priamo v Unity.

Cieľ

  1. Ukotviť si poznatky o funkciách v editore
  2. Pochopenie rôznych exportovacích konfiguracií
  3. Správna implementácia modelov do scény v Unity

Krok 5: Modelovanie stromu

Podstatné je, ktorou časťou pri modelovaní chceme začať, pri vločke sme sa touto otázkou nemuseli zaoberať, keďže sme riešili iba jeden objekt. Tento objekt sa bude skladať z dvoch častí:

  1. časti reprezentujúcej kmeň
  2. časti reprezentujúcej korunu

V úvode začneme s kmeňom stromu. Rovnako ako pri vločke budeme pracovať s valcom ako základným tvarom. Pridáme ho pomocou klávesovej skratky "SHIFT + A".

Pridanie valca
Obr. 27: Pridanie valca

Ďalej musíme valec upraviť. V jeho aktuálnej podobe vieme meniť iba vrch alebo spodok, preto potrebujeme pridať viac geometrie. Použijeme funkciu Loop Cut (stlačenie "CTRL + R" v edit móde), ktorá nám na valci vytvorí prierezy (zobrazené ako žlté čiary). Počet prierezov viete regulovať kolečkom myši, ľavým klikom potvrdzujete počet a ďalším kliknutím potvrdzujete ich polohu.

Poznámka

Dávajte pozor na počet týchto rezov. Každý rez zvyšuje počet polygónov, a pri hromadnom použití takýchto modelov môže zbytočne spomaliť hru.

Rezy vo valci
Obr. 28: Rezy vo valci

Ak chcete označiť celý obvod, v edit mode prejdite do Edge Select režimu a kliknite ALT + ľavý klik na ľubovoľný edge. Tým sa označí celý obvod, ktorý potom viete skalovať pomocou "S".

Označenie obvodu
Obr. 29: Označenie obvodu

Po skalovaní by ste mali dostať niečo takéto:

Ladenie tvaru
Obr. 30: Ladenie tvaru

Kmeň si zatiaľ môžete odložiť niekam ďalej v scéne alebo ho schováte klávesovou skratkou "H" (Object Mode).

Pokračovať budeme s korunou stromu. Keďže v našom prípade ide o ihličnatý strom, vytvoríme si jednoduchý tvar pomocou valca.

V paneli poslednej operácie si viete zvoliť počet vertexov. Čím hladší chcete objekt, tým viac polygónov bude mať → pomalší výpočet.

Poznámka

Dôvodom, prečo nepoužívame ihlan, je to, že ihlan má bočné steny zložené z trojuholníkov, cez ktoré Loop Cut neprechádza. Preto používame valec s quad topológiou.

škálovanie vrchu
Obr. 31: škálovanie vrchu

Ďalej si model natiahneme označením vrchnej časti a skalovaním ju na príslušnej osi.

Ladenie tvaru
Obr. 32: Ladenie tvaru

Teraz vytvoríme rezy v tomto valci, aby sme mali viac detailnú korunu.

Rezy vo valci
Obr. 33: Rezy vo valci

Pod každým z týchto rezov spravíme ešte jeden, ktorý bude o trocha nižšie ako pôvodný.

Dodatočné rezy pre ďalšie skálovanie
Obr. 34: Dodatočné rezy pre ďalšie skálovanie

Po tom, ako máte v celom strome urobené rezy, môžete si označiť obvod spodného rezu z dvojice a škálovať ho dovnútra.

Škálovanie spodného rezu z dvojice
Obr. 35: Škálovanie spodného rezu z dvojice

Ako ďalší krok si môžeme túto časť chytiť pomocou "G + príslušná os" a posunúť ju vyššie do koruny, aby to vyzeralo krajšie.

Tieto kroky budeme opakovať na každej úrovni.

Posun v rámci koruny
Obr. 36: Posun v rámci koruny

Na spodnej časti stromu by sme chceli zostaviť takéto vysiace časti, ako keby ihličie. Tento efekt dostaneme tak, že posunieme spodok valca do stredu. Postup je nasledovný:

  1. Označte si spodok valca v edit mode s možnosťou Face Select
  2. Stlačte "E" a bez pohnutia myši hneď "ľavý klik" a na koniec skálujte do vnútra pomocou "S"

Poznámka

Extrudácia vytvorí ďalší pár vertexov, ktoré posunieme do vnútra. Môžete vyskúšať, čo by sa stalo, ak by ste spravili iba scale na tejto ploche.

  1. Chyťte vytlačenú plochu a na príslušnej osi ju posunte smerom do koruny.

Úprava spodku koruny
Obr. 37: Úprava spodku koruny

V tomto kroku vytvoríme náhodný rozptyl vrcholov (vertexov). Označením obvodov v režime Vertex Select so stlačením "Shiftu" viete označiť niekoľko úrovní naraz. Potom pravým klikom myši -> Randomize Vertices vytvoríte náhodné rozmiestnenie vertexov.

Poznámka

Preto sa najprv označujú prvé 3 rady, aby bol rozptyl väčší. Ak by sme použili rovnaký rozptyl v rámci jedného označenia všetkých vertexov, horná časť koruny by bola nesprávne rozmiestená s veľmi veľkými odchylkami.

Náhodne rozmiesnenie vertexov
Obr. 38: Náhodne rozmiesnenie vertexov

Úloha 5.1

Nastavte náhodný rozptyl pre jednotlivé vrstvy stromu.

Náhodne rozmiesnenie vertexov
Obr. 39: Náhodne rozmiesnenie vertexov

Ak ste hotovi s upravovaním koruny, môžeme si presunúť kmeň do stredu obrazovky cez súradnice daného objektu.

Centrovanie objektov
Obr. 40: Centrovanie objektov

Rovnako môžete dať aj korunu stromu do stredu súradnicového priestoru. Tieto objekty budete mať pravdepodobne cez seba. V tom prípade posúnte korunu o príslušnú os, aby sa pekne spojila s objektom kmeňa.

Zatiaľ objekty spájať nebudeme, budeme im prideľovať farby.

Označte si korunu stromu v Object Mode a nastavte farbu pre materiál. Tento materiál potom aplikujte na objekt.

Nastavenie farby
Obr. 41: Nastavenie farby
Nastavenie farby
Obr. 42: Nastavenie farby

Úloha 5.2

Upravte si farbu podľa toho, ako chcete, aby váš strom vyzeral, a zafarbite aj kmeň stromu.

Čo sa týka jednoduchých farieb v rámci Blenderu, tu si vieme nastaviť nasledovné veci:

Nastavenie v rámci farieb
Obr. 43: Nastavenie v rámci farieb

  1. Surface - Principled BSDF: Základný a najpoužívanejší shader v Blenderi
  2. Base Color - Základná farba materiálu
  3. Metallic - Určuje, či sa materiál správa ako nekov (0) alebo kov (1)
  4. Roughness - Drsnosť povrchu 0 -> úplne lesklý (zrkadlo), 1 -> neodráža svetlo
  5. IOR - Index lomu svetla, relevantný hlavne pri priehľadných alebo sklenených materiáloch
  6. Alpha - Priehľadnosť materiálu
  7. Normal - Riadi, ako svetlo reaguje na povrchové detaily

Spájanie objektov
Obr. 44: Spájanie objektov

Ak budete hotoví, objekt si môžete spojiť do jedného a premenovať si ho podľa seba. Tento názov budete mať v rámci Unity ako názov meshu.

Svetlejšia oranžová označuje názov finálneho objektu.

Spojený objekt
Obr. 45: Spojený objekt

Ako doplnkový krok môžeme na vrchu objektu spojiť jednotlivé vertexy do jedného, tým že si označíme vrchné vrcholy -> pravý klik -> Merge Vertices -> At Center. Tým znížime počet polygónov a v konečnom dôsledku lepšie optimalizujeme našu hru.

Zjednotenie vertexov na vrchu objektu
Obr. 46: Zjednotenie vertexov na vrchu objektu

Ešte pred exportom si môžete skalovať objekt podľa svojich preferencií tak, aby veľkosti dávali zmysel. Nechceme do Unity importovať strom, ktorý bude mať 20 centimetrov.

Nastavenie veľkosti objektu
Obr. 47: Nastavenie veľkosti objektu

Ak sa stane, že hodnoty Scale pri objekte nie sú nastavené na 1, pri importe modelu sa tieto hodnoty automaticky resetujú na 1. V dôsledku toho môže objekt vyzerať úplne inak, než ako bol pôvodne zamýšľaný (zmení sa jeho veľkosť alebo proporcie). V tomto prípade si môžete pomocou klávesovej skratky "CTRL + A" otvoriť menu Apply, kde je možné aplikovať Scale. Tým sa hodnoty Scale nastavia na 1 / 1 / 1, pričom skutočné rozmery objektu zostanú zachované.

Poznámka

Okno, v ktorom nájdete tieto dáta, si viete otvoriť so klávesovou skratkou "N".

Nastavenie scale na hodnoty 1
Obr. 48: Nastavenie scale na hodnoty 1

Na objekte si môžete všimnúť malú oranžovú bodku – ide o origin modelu. Origin určuje, odkiaľ sa model po importe začne vykresľovať v Unity a zároveň slúži ako bod rotácie a škálovania. V našom prípade chceme, aby sa origin nachádzal pri kmeni stromu. Aktuálne máme model nastavený tak, že 3D Cursor (bielo-čierny kruh) je umiestnený v kmeni. Stačí teda kliknúť pravým tlačidlom myši na model → Set Origin → Origin to 3D Cursor. Tým zabezpečíme, že sa model správne importuje do Unity.

Nastavenie origin geometrie
Obr. 49: Nastavenie origin geometrie

A nakoniec si tento model môžeme exportovať. Označíme si objekt a stlačíme File -> Export -> FBX.

V nastaveniach exportu je dôležité exportovať iba označené objekty (Selected Objects). Rovnako je potrebné venovať pozornosť orientácii osí. V Unity je štandardne os Y smerujúca nahor, v Blenderi objekt často smeruje po osi Z. Tento rozdiel je potrebné zohľadniť pri exporte, tým že zvolíme možnosti X forward a Y up.

Tiež je potrebné označiť možnosť Apply Transform, ktorá „zapečie“ (bake-ne) transformácie a priestorové nastavenia priamo do exportovaného súboru. Týmto spôsobom sa vyhneme nechceným rotáciám alebo nesprávnej orientácii objektu po importe do Unity.

Export
Obr. 50: Export

Doplňujúce zdroje

Blender shortcuts cheatsheet - Pôvodom od Blender Guru