Správa napájania a nízka spotreba
o tom, ako sa dá znížiť spotreba zariadenia pomocou softvérových a hardvérových prerušení, znížení pracovnej frekvencie, o režimoch spánku a spôsoboch prebudenia sa z neho
Motivácia
Jednou z hlavných výziev, ktorú priniesol Internet vecí, je dosiahnuť čo najnižšiu spotrebu energie zariadení. Efektívnym riadením spotreby dokážeme predĺžiť životnosť batériovo napájaných systémov z týždňov na mesiace či dokonca roky. V tomto cvičení si ukážeme niekoľko praktických spôsobov, ako znížiť spotrebu nášho chytrého senzora – znížením pracovnej frekvencie, využitím režimov spánku a prebúdzaním pomocou externého časovača alebo stlačením tlačidla.
Ciele
naučiť sa uspať zariadenie
naučiť sa zobudiť zariadenie pomocou externého prerušenia z tlačítka
naučiť sa softvérovo meniť frekvenciu zariadenia
porozumieť významu časovača Watchdog
časovač cez externý RTC modul
Postup
Zníženie spotreby znížením frekvencie
Jedným zo spôsobov, ako je možné znížiť spotrebu zariadenia, je spomaliť jeho prácu. A spomaliť prácu mikrokontroléra vieme znížením jeho pracovnej frekvencie. Obecne totiž platí pravidlo, že čím pomalšie niečo pracuje, tým menej energie spotrebuje.
Pracovnú frekvenciu mikrokontroléra je možné zmeniť zavolaním funkcie
freq(),
ktorá sa nachádza v module machine. Ak je funkcia zavolaná
bez parametra, vráti aktuálnu hodnotu pracovnej frekvencie. Ak je
funkcia zavolaná s parametrom frekvencie (v Hz), táto bude
nastavená.
Na mikrokontroléroch rodiny RP2 je možné nastaviť frekvenciu v rozsahu od 48 MHz do 250 MHz. Po zapnutí je frekvencia na doske RPi Pico nastavená na hodnotu 125 MHz a v prípade RPi Pico 2 na hodnotu 150 MHz.
Frekvencia periférií musí byť buď 48 MHz alebo zhodná s frekvenciou mikrokontroléra, pričom predvolená hodnota je 48 MHz. Ak sa frekvencia periférií zmení, všetky existujúce inštancie UART a SPI zmenia svoju prenosovú rýchlosť a môžu vyžadovať opätovnú konfiguráciu. V opačnom prípade nemusia pracovať správne a budete musieť zmazať celú flash pamäť pomocou špeciálneho obrazu flash_nuke.uf2 a znovu nahrať firmvér s jazykom MicroPython.
Keď budete spokojní s nastavením pracovnej frekvencie, umiestnite
túto hodnotu do súboru boot.py.
V rozličných stavoch, resp. fázach môže chytrý senzor používať inú pracovnú frekvenciu. V našom prípade nebude potrebné odosielať dáta po každom meraní, ale buď v pravidelných intervaloch alebo po istom počte meraní. Potrebné bude nastaviť správnu frekvenciu pre WiFi modul, ktorá môže byť úplne iná, ako bude nastavená pracovná frekvancia mikrokontroléra.
Pre naše potreby používajte dve pracovné frekvencie:
- pre meranie si vystačíme s hodnotou pracovnej frekvencie aspoň
70 MHz- zmena frekvencie sa dotkne aj frekvencie farebných LED diód (NeoPixel) a pri nízkych frekvenciách sa nebudú správne zobrazovať farby - pre WiFi pripojenie a komunikáciu s modulom CYW43
budeme potrebovať frekvenciu
125 MHz
Hodnota pracovnej frekvencie je uložená v premennej
CPU_FREQ v module constants.py.
Uspanie zariadenia
Chytrý senzor, ktorý vytvárame, bude merať vlhkosť a teplotu v pravidelných intervaloch. Interval merania môže byť v jednotkách, ale aj v desiatkach minút. Medzitým však zariadenie nebude robiť nič. Preto ho medzi jednotlivými meraniami uvedieme do režimu spánku.
V jazyku MicroPython máme k dispozícii dve funkcie, pomocou ktorých je možné zariadenie uspať. Jedná sa o funkcie:
Parametrom oboch funkcií je čas v milisekundách, počas ktorého zostane zariadenie v režime spánku. Ak čas nie je zadaný, zariadenie prejde do spánku na neobmedzene dlhé obdobie.
Na doskách rodiny RP2 je však ich správanie rovnaké s tým
rozdielom, že funkcia deepsleep() po zobudení reštartuje
zariadenie. Spotreba je však v oboch prípadoch rovnaká.
Doba, na ktorú sa chytrý senzor uspí, je konfigurovateľná
používateľom. V nastaveniach je uložená pod názvom
measurement_interval. Zariadenie na túto dobu uspite v
stave Sleep. Pred prechodom do režimu spánku však
nezabudnite korektne vypnúť všetky moduly a ukončiť všetky otvorené
spojenia.
Poznámka
Zariadenie je možné uspať na neurčito a spoliehať sa na to, že bude pravidelne zobúdzané pomocou vhodného RTC modulu. Môže ale nastať situácia, kedy napr. RTC modulu dôjde baterka a tým pádom naše zariadenie nezobudí už nikdy.
Aby sme tomuto problému predišli, zariadenie v tomto stave neuspávajte na neurčito, ale napr. na dvojnásobný čas, ktorý je uvedený v konfigurácii. Tým pádom vymeškáte max. jedno meranie.
Okamžité prebudenie zariadenia z režimu spánku
Nie vždy je vhodné čakať, kým sa zariadenie zobudí automaticky po uplynutí nastaveného času. V niektorých situáciách potrebujeme možnosť prebudiť ho skôr – napríklad pri zásahu používateľa. Keďže naše zariadenie je vybavené tlačidlom, môžeme ho využiť práve na tento účel. Po stlačení tlačidla sa zariadenie prebudí a reštartuje, čím získame kontrolu nad jeho prebudením aj mimo plánovaného cyklu spánku.
V tomto kroku teda vytvoríte prerušenie na pine, ku ktorému je pripojené tlačidlo. Ak je zariadenie v režime spánku, vznik externého prerušenia spôsobí jeho okamžité prebudenie.
Funkcia, ktorá bude spracúvať vzniknuté prerušenie, môže byť prázdna – dôležité je, aby bola zavolaná. V opačnom prípade prerušenie nebude ošetrené a zariadenie sa neprebudí.
Externý časovač pomocou RTC modulu
Náš chytrý senzor nebude aktívny neustále – väčšinu času strávi v úspornom režime spánku, aby šetril energiu. Takéto správanie je typické pre zariadenia v rámci Internetu vecí, kde je dôležité, aby jednotlivé komponenty pracovali len vtedy, keď je to skutočne potrebné. Zo spánku sa môže zariadenie prebudiť dvoma spôsobmi: buď manuálne, stlačením tlačidla používateľom, alebo automaticky po uplynutí vopred nastaveného časového intervalu.
Ak budeme senzor uspávať vždy na konštantný čas, musíme počítať s tým, že jeho následné prebúdzanie sa bude postupne posúvať o dobu, počas ktorej senzor vykonáva meranie a spracovanie dát. Aj keď nejde o závažný problém, v niektorých prípadoch môže viesť k neželanej používateľskej skúsenosti.
Ak si napríklad používateľ nastaví, aby sa meranie vykonávalo vždy na celú hodinu, už po jednom dni môže byť začiatok merania posunutý o približne jednu minútu.
Na odstránenie tohto problému a zabezpečenie, aby sa merania vykonávali vždy v presne stanovených intervaloch, máme dve možnosti:
Pred uspaním zariadenia vypočítať presnú dĺžku času, počas ktorého má zostať v spánku. Týmto spôsobom môžeme zabezpečiť, že sa prebudí práve v okamihu, keď sa má začať ďalšie meranie.
Uspať zariadenie na neurčitý čas a prebudiť ho externým signálom v presne určenom okamihu. Na tento účel je možné použiť externý hodinový modul, ktorý dokáže generovať zobúdzací signál na svojom výstupnom pine. Tento signál môžeme pripojiť k vstupu mikrokontroléra, ktorý pri jeho aktivácii zariadenie zobudí podobne, ako v prípade stlačenia tlačidla. Takýmto modulom je napr. DS3231.
Strážny pes
Počas prevádzky môže zariadenie niekedy „uviaznuť“ – dostať sa do stavu, z ktorého sa nedokáže zotaviť bez zásahu používateľa. Typickým príkladom je nekonečná slučka, v ktorej sa zariadenie pokúša pripojiť k neexistujúcej WiFi sieti, alebo neošetrená výnimka, ktorá spôsobí, že zariadenie zostane „visieť“.
Aby sa dokázalo automaticky zotaviť z takýchto situácií, používame špeciálny časovač s názvom Watchdog Timer. Ak zariadenie uviazne, Watchdog ho po uplynutí nastaveného času automaticky reštartuje.
V tomto kroku vo vhodnom okamihu zapnite a správne nakonfigurujte Watchdog Timer, aby sa predišlo zaseknutiu zariadenia a zabezpečila sa jeho stabilná prevádzka.
Správa napájania
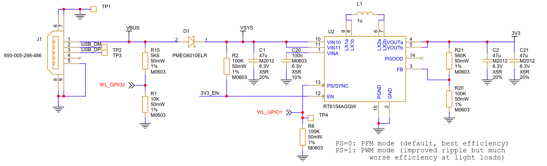
Na nasledujúcom obrázku sa nachádza časť schémy zapojenia vývojovej dosky RPi Pico 2, ktorá súvisí s napájaním.
Na základe tejto schémy je možné povedať nasledovné:
Pin VBUS je priamo pripojený k USB. Ak je doska napájaná z USB portu, je možné z pinu VBUS odoberať priamo napätie 5V.
Pomocou pinu WL_GPIO2 vieme jednoducho overiť, či je doska napájaná z USB portu. Ak sa na ňom nachádza hodnota
1, doska je napájaná z USB portu. Ak sa na ňom nachádza hodnota0, doska nie je napájaná z USB portu.vbus = Pin('WL_GPIO2', Pin.IN, Pin.PULL_DOWN) if vbus.value() == True: print('Device is USB Powered.') else: print('Device is battery powered.')Ak je doska napájaná z pinu VSYS, vďaka Schottkyho dióde sa toto napätie nedostane späť na USB port, čo by mohlo mať zlé následky.
Upozornenie
Nikdy nenapájajte dosku súčasne z USB portu aj z pinu VSYS!
Vstupné napätie je možné aj odmerať priamo pomocou komponentov dosky
bez nutnosti zostavenia vlastného napäťového deliča. Tým pádom je možné
monitorovať aj aktuálny stav napájania a v prípade potreby notifikovať
nutnosť jeho výmeny. Na tento účel je možné použiť štvrtý kanál ADC
(ADC3), ktorý je pripojený priamo k pinu GP29.
Na doskách s WiFi modulom to však nestačí. V oficiálnej
dokumentácii v kapitole
venovanej rozloženiu pinov, sa dočítame, že ak chceme zistiť hodnotu
napätia na pine VSYS, musíme na
pine GP25 nastaviť hodnotu
1. Po ukončení merania je zase potrebné vrátiť všetko do
pôvodného stavu.
Pre odmeranie napätia na pine VSYS je možné použiť nasledujúcu funkciu:
def measure_vsys():
# prepare pins
Pin(25, Pin.OUT, value=1)
Pin(29, Pin.IN, pull=None)
# read and convert value
value = ADC(3).read_u16() * 3 * 3.3 / 2**16
# restore original state of pins
Pin(29, Pin.ALT, pull=Pin.PULL_DOWN, alt=7)
Pin(25, Pin.OUT, value=0, pull=Pin.PULL_DOWN)
return valuePred odchodom z cvičenia…
Upozornenie
Ak máte dosku Raspberry Pi Pico 2 WH požičanú od cvičiaceho, tak pred odchodom z cvičenia si prosím:
- Uložte si vytvorený kód, ktorý ste na cvičení urobili.
- Zmažte obsah Flash pamäte mikrokontroléra nahratím fimrvéru flash_nuke.uf2. Pozor! Mikrokontrolér neodpájajte od počítača, pokiaľ sa vo vašom počítači znova neobjaví ako USB zariadenie.
- Nahrajte na mikrokontrolér najnovší firmvér.
Ďalšie úlohy
- V prípade akýchkoľvek problémov nezabudnite prejsť do stavu
Errora reprezentovať vzniknutú chybu potrebným blikaním.
Ďalšie zdroje
MicroPython Chapters: Časovač Watchdog
MicroPython: Quick reference for the RP2: General board control
MicroPython Chapters: Zmena frekvencie zariadenia
Last Minute Engineers: Interface DS3231 Precision RTC Module with Arduino
Random Nerd Tutorials: Raspberry Pi Pico: DS3231 RTC (Real-Time Clock) – Get Time and Set Alarms (MicroPython)
Workbench Wednesdays: Measuring the Raspberry Pi Pico W’s Power Consumption
Power for the Raspberry Pi Pico - Guide to using VBUS, VSYS and 3V3 for external power circuits